Office Overview
The Arizona Auditor General serves as an independent source of impartial information concerning State and local governmental entities and provides specific recommendations to improve the operations of those entities. To fulfill its statutory duties, the Office must:
- Ascertain whether public entities are making wise use of their resources—public money, personnel, property, equipment, and space.
- Determine whether public entities are complying with applicable laws, regulations, and governmental accounting and financial and reporting standards.
- Define standards and establish procedures for accounting and budgeting, as the Legislature requires.
- Provide technical assistance to State and local governmental entities.
The Office has audit responsibility for:
The Office also completes highly specific research and investigative projects in response to legislative requests.
The Joint Legislative Audit Committee, which oversees all audit functions of the Arizona Legislature, provides direction for the Auditor General’s Office. Subject to approval by a majority vote of both legislative houses, the Committee also appoints the Auditor General for a 5-year renewable term.
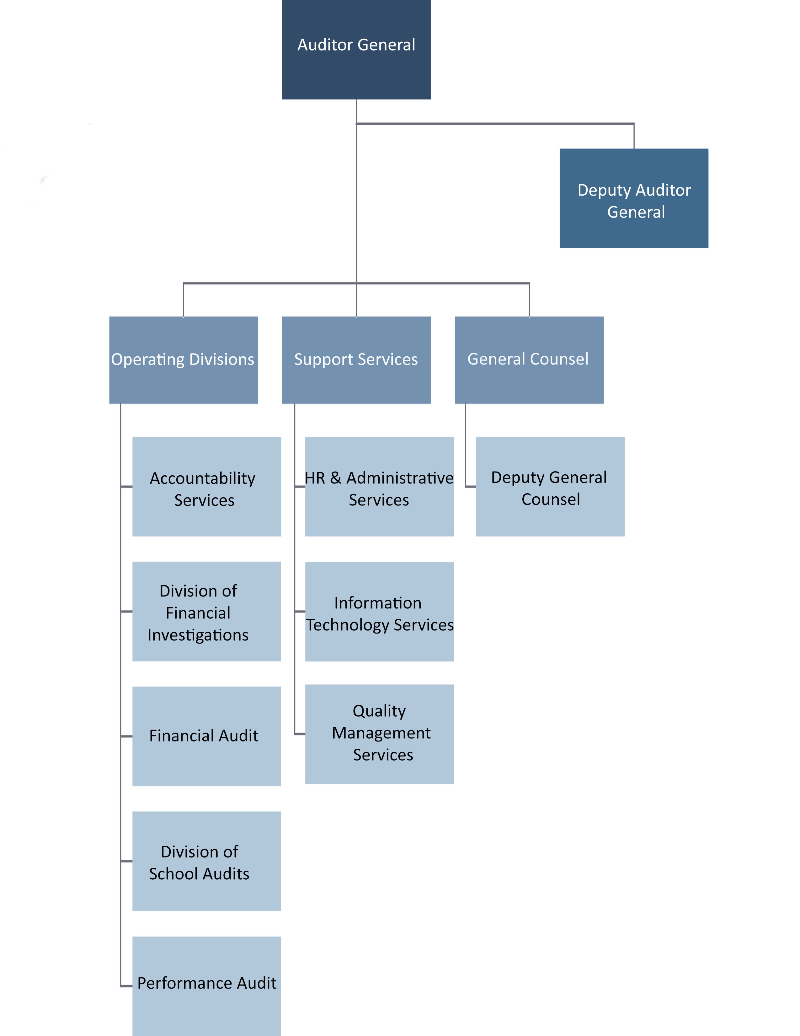
The Auditor General is assisted in fulfilling office responsibilities by a Deputy and nearly 220 employees organized into 5 operating divisions:
- Accountability Services Division.
- Financial Audit Division.
- Division of Financial Investigations.
- Performance Audit Division.
- Division of School Audits.
These divisions are supported by legal counsel and administrative, information technology services, and quality management services groups.
The Arizona Auditor General is an Equal Employment Opportunity Agency.
Our Mission Statement
We are independent and provide impartial information, impactful recommendations, and stakeholder education to improve Arizona government for its citizens.
Our Vision
To make a positive difference by promoting better government.
We Value
- Making a positive difference
We care about making a positive difference and perform high-quality, impactful work that is respected and valued by our stakeholders, including Arizona citizens. - Independence and integrity
We fulfill the needs of legislators, other organizations, and the public by providing accurate, relevant, and impartial information including factual, unbiased reports and recommendations. - Highly skilled professionals
We attract and retain the best and brightest professionals by investing in their development, providing challenging and rewarding opportunities, and offering a supportive and flexible work environment. - Exemplary leadership
We strive to develop our professionals to become leaders. - Respectful, collaborative relationships
We foster respectful, collaborative relationships between our colleagues, which are essential to our success. - Innovation and continual improvement
We are dedicated and committed to the need for innovation and continual improvement, both in the work that we do and in our employees' personal and professional development. - Work-life balance
We work hard at what we do and expect a lot of our professionals, but we recognize the importance of spending time with family and friends, and on other interests.
Our Office Structure
The following chart is meant to provide you with a basic overview of our office's structure, the types of positions within each of the divisions, and relationships between positions.
